2024年3月25日,太阳成集团tyc33455cc官网、太阳成集团tyc33455cc官网附属第十人民医院贾鑫明教授与华东理工大学药学院李剑教授、李晓康副教授合作,在Journal of Medicinal Chemistry上发表题为“Drug Repurposing of ACT001 to Discover Novel Promising Sulfide Prodrugs with Improved Safety and Potent Activity for Neutrophil-Mediated Antifungal Immunotherapy”的文章。研究发现新型ACT001硫代衍生物——化合物16抑制中性粒细胞PD-L1表达、细胞毒性小、血脑屏障通透性低,能显著增强系统性念珠菌感染小鼠中性粒细胞介导的抗真菌免疫,具有良好的药代动力学性质和口服安全性,在中性粒细胞介导的抗真菌免疫治疗中具有重要的临床应用价值。

研究发现,化合物16抑制中性粒细胞PD-L1表达能力是ACT001的4.46倍,对中性粒细胞的细胞毒性降低了10.9倍,治疗指数提高了近50倍,治疗安全窗显著增加,且具有更低血脑通透力,降低了发生中枢毒副作用的风险,更适合用于抗真菌免疫治疗(图1)。

图1. 化合物16具有更好的药效和安全性
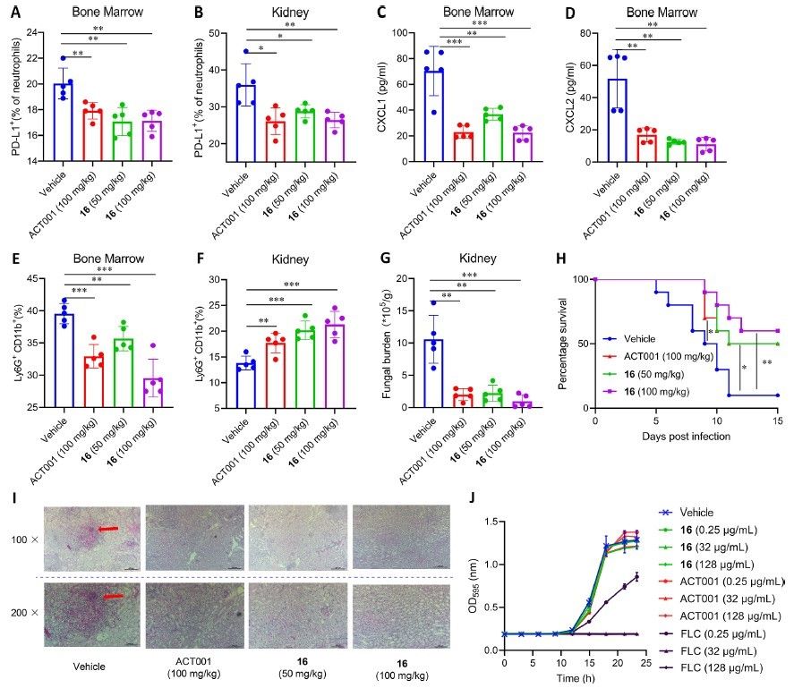
进一步研究化合物16对真菌感染的体内治疗潜力,构建系统性念珠菌感染小鼠模型。研究表明,ACT001和化合物16口服给药处理显著抑制了中性粒细胞PD-L1的表达,并抑制骨髓中性粒细胞CXCL1和CXCL2的分泌,感染小鼠肾脏荷菌量显著减少、存活率显著增加(图2A-I)。并且ACT001和化合物16对白念珠菌的生长没有影响,是通过增强中性粒细胞介导的抗真菌免疫而不是直接杀死真菌病原体来治疗真菌感染(图2J)。

图2. 化合物16增强白念珠菌感染小鼠中性粒细胞介导的抗真菌免疫
综上所述,本研究基于前药策略对ACT001进行二次研发,设计并合成了一类新型ACT001硫代衍生物,其中化合物16通过直接靶向STAT3抑制中性粒细胞PD-L1的表达,并且其对PD-L1表达的抑制活性较ACT001更强,细胞毒性较ACT001低。在系统性念珠菌感染小鼠模型中,化合物16能有效抑制中性粒细胞PD-L1表达,促进中性粒细胞从骨髓向感染部位迁移,增强中性粒细胞介导的抗真菌感染免疫。本研究发现新的小分子药物,通过改善宿主免疫系统来对抗真菌感染,对于更好地进行真菌感染疾病的预防和治疗具有重要意义和临床应用价值。
太阳成集团tyc33455cc官网、太阳成集团tyc33455cc官网附属第十人民医院贾鑫明教授,华东理工大学李剑教授、李晓康副教授为本文的共同通讯作者。太阳成集团tyc33455cc官网附属第十人民医院鲁向冉博士、王蓉蓉研究实习员,太阳成集团tyc33455cc官网博士研究生于垚为论文的共同第一作者。该研究得到国家重点研发计划、国家自然科学基金、上海市教委、上海市科委、上海市实验动物研究等项目的支持。
原文链接:https://doi.org/10.1021/acs.jmedchem.3c02453