研究进展 当前所在位置: 首页 >> 科学研究 >> 科研成果 >> 研究进展

ACS Nano丨太阳成集团tyc33455cc官网-纳米院李永勇课题组发展”minimalist”纳米疫苗新理念

发布时间:2018-08-17 16:21:33 点击次数:

免疫检查点CART,肿瘤免疫治疗的全部?远远不止。疫苗就是其中一个,不仅在免疫预防上被公认有史以来对人类健康贡献最大的技术,而且在免疫治疗同样被寄予厚望。当前疫苗正处于蓬勃发展进程中尤其是随着高通量低成本抗原筛选技术的问世,个性化疫苗Personalized Vaccine的时代,呼之欲出

 

然而,疫苗是抗原与佐剂的“双人舞”。没有佐剂,抗原独木难支90多年前,正是氢氧化铝佐剂的发现,为预防性疫苗的大发展奠定了技术基础。氢氧化铝佐剂的抗原储库效应帮助疫苗流行病预防上取得了巨大成功。

 

对象转到更依赖细胞免疫的癌症时,氢氧化铝佐剂的成功难以复制。纳米载体兼具传统佐剂特性及类病毒尺寸属性,被誉为新一代佐剂的希望。但是,传统纳米载体用于疫苗设计难以充分发挥“类病毒”免疫优势,表现为抗原表面展示困难(被包封)及抗原密度小(负载率低),极大限制了细胞免疫效应的提高。

 

有鉴于此同济大学李永勇课题组近期在ACS Nano上报道了一种最简化纳米疫苗(minimalist nanovaccine)新理念,即通过挖掘抗原自身的组装潜力,构建一种佐剂纳米疫苗,其中抗原同时承担抗原与佐剂双重功能,从而一举克服了传统纳米疫苗难以回避的抗原展示困难及抗原负载率低两大问题。

 

该研究,选取常见的卵清蛋白(OVA)模型抗原利用蛋白质特有的化学结构特点,创新性发展一种“调控巯基暴露+二硫键交联”新型策略,在不使用任何传统纳米载体情况下,介导>500个 抗原分子在纳米尺度上手牵手形成稳定二硫键空间网络结构,构筑得到一种成分 “最简化”的新型纳米疫苗(近于100%抗原组成)。整个方法快速、绿色、尺寸高度可控其他蛋白具有较好普适性

 

 

Figure 1. Scheme for the structure and assembly of OVA@CpG nanoparticles with 100% immune compositions.

 

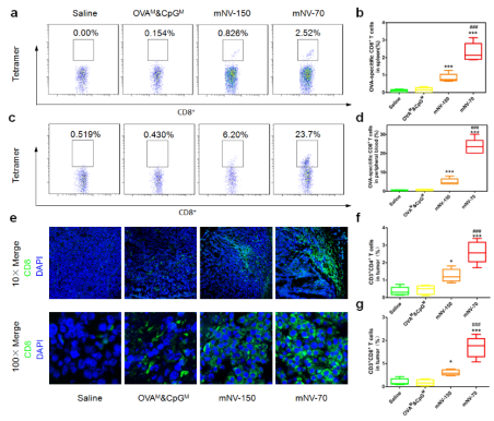
令人鼓舞的是,新型疫苗B16-OVA 黑色素瘤小鼠模型上表现出了优异肿瘤预防能力。小鼠三次预防接种后,接受B16-OVA攻击10小鼠,7只未见肿瘤发生,且无瘤状态持续整个动物实验研究周期(18周),而对照组10全部发生肿瘤,且生长迅速另外新型疫苗作为治疗性疫苗,能够大幅B16-OVA荷瘤小鼠的生存期提高生存率。机制研究显示,新型疫苗介导了更高水平T细胞免疫效应及肿瘤区域的T细胞浸润

 

 

Figure 2.The tetramer assay of OVA-specific CD8+ T cells, and tumor-infiltrating condition of T cells elicited by mNVs in prophylactic test.

 

该工作近期以Minimalist Nanovaccine Constituted from Near Whole Antigen for Cancer Immunotherapy为题,发表于美国化学会著名期刊ACS Nano (2018, 12, 6398-6409, DOI: 10.1021/acsnano.8b00558, IF= 13.7)。同济大学硕士研究生王坤为论文第一作者,李永勇教授为通讯作者, 同济大学为第一单位。值得一提的是,ACS Nano编辑部同期Less is More for Cancer Nanovaccine为题,对该工作进行了配文介绍 (ACS Nano 2018, 12, 6347)

 

此外,2018同济大学李永勇课题组针对肿瘤免疫抑制微环境重大命题发展新型物理调控方法。相关成果Fever-Inspired Immunotherapy Based on Photothermal CpG Nanotherapeutics: The Critical Role of Mild Heat in Regulating Tumor Microenvironment为题,发表于著名期刊Advanced Science (2018, 1700805, DOI10.1002/advs.2017008053, IF= 12.4 )。该工作基于二硫键大分子自组装,构筑一种CpG光热蛋白纳米颗粒,其能够在肿瘤部位营造“类发烧”微环境,显著改善4T1 肿瘤局部免疫抑制微环境及免疫效应细胞浸润,大幅提高佐剂CpG 4T1 原位肿瘤的免疫治疗效果,且发现诱导的免疫记忆效应能够较好控制远端肿瘤的发生。同济大学李艳博士为论文第一作者,李永勇教授为通讯作者, 同济大学为第一单位。以上工作发表不久国际期刊Immunotherapy邀请中山大学夏小俊教授对该工作进行专题评论 (A CpG fever for cancer nanovaccineImmunotherapy 201810, 631–633)

 

ReferenceMamo T, Poland GA. Nanovaccinology: the next generation of vaccines meets 21st century materials science and engineering. Vaccine 2012; 30: 6609–11.


Copyright  2017 中国·太阳成集团tyc33455cc(股份)有限公司-官方网站 版权所有 太阳成集团tyc33455cc官网主办  All Rights Reserved