研究进展 当前所在位置: 首页 >> 科学研究 >> 科研成果 >> 研究进展

太阳成集团tyc33455cc官网贾鑫明教授团队揭示PD-L1负调控抗真菌免疫的新机制

发布时间:2022-11-14 14:23:03 点击次数:


20221111日,太阳成集团tyc33455cc官网太阳成集团tyc33455cc官网、太阳成集团tyc33455cc官网附属第十人民医院贾鑫明教授团队Nature Communications在线发表了题为“PD-L1 negatively regulates antifungal immunity by inhibiting neutrophil release from bone marrow”的论文该研究揭示了PD-L1负调控抗真菌免疫的新机制,发现真菌β-葡聚糖通过Dectin-1受体激活中性粒细胞PD-L1的表达,PD-L1入核调控趋化因子CXCL1CXCL2的转录和分泌,抑制骨髓中性粒细胞向感染脏器的迁移,发挥负调控抗真菌免疫的作用,并发现含笑内酯提取衍生物ACT001在体内能够有效抑制PD-L1的表达,从而显著提高小鼠感染真菌的生存率;该研究结论为靶向PD-L1研发真菌感染治疗的新策略提供了理论依据。

太阳成集团tyc33455cc官网太阳成集团tyc33455cc官网、太阳成集团tyc33455cc官网附属第十人民医院贾鑫明教授为该论文的唯一通讯作者,课题组于垚博士研究生和王蓉蓉研究实习员为论文的共同第一作者。该研究得到国家科技部、国家自然科学基金、上海教委、上海科委等部门基金的资助论文发表同日,贾鑫明教授应邀在NatureHealth Community “Behind the paper”栏目撰文分享该项研究背后的故事。这是该课题组本年度再次Nature Communications杂志发表的研究论文。

 

 

程序性死亡配体1(PD-L1)是一种跨膜蛋白,主要与其受体PD-1结合传递免疫抑制信号,对肿瘤免疫逃逸细菌和寄生虫感染免疫、自身免疫性疾病中发挥重要的作用目前关于PD-L1T细胞及DC等抗原提呈细胞上的作用研究较多,但是关于PD-L1在中性粒细胞中的作用研究较少,而关于PD-L1调控抗真菌免疫的研究完全是空白。

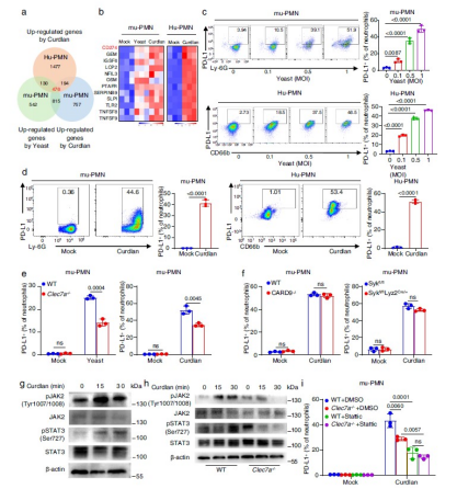
该研究利用RNA测序分析发现小鼠骨髓中性粒细胞和人外周血中性粒细胞在β-葡聚糖刺激后PD-L1表达显著升高1a-dDectin-1受体编码基因缺失(Clec7a-/-)后,而非CARD9Syk,显著降低真菌β-葡聚糖刺激小鼠中性粒细胞表达PD-L1的比率(图1efKEGG分析显示β-葡聚糖激活中性粒细胞JAK-STAT信号通路,免疫印迹结果证明β-葡聚糖刺激显著增加小鼠中性粒细胞JAK2STAT3的磷酸化水平,而Dectin-1受体缺失后可以显著降低β-葡聚糖刺激的小鼠中性粒细胞JAK2STAT3磷酸化水平(图1gh。利用JAK2-STAT3通路抑制剂Stattic处理,能够显著降低β-葡聚糖诱导中性粒细胞中表达PD-L1的比率(图1i。结果表明β-葡聚糖激活Dectin-1可介导JAK2STAT3的磷酸化,从而调节中性粒细胞PD-L1的表达。

 

1 真菌β-葡聚糖激活中性粒细胞Dectin-1/JAK2/STAT3轴诱导PD-L1表达

(图源:Yu Y, et al.Nat Commun, 2022

 

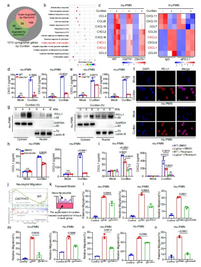
进一步研究PD-L1调控中性粒细胞的生物学功能,发现Dectin-1PD-L1基因缺失后小鼠骨髓中性粒细胞的细胞运动被显著抑制,β-葡聚糖诱导中性粒细胞分泌CXCL1CXCL2的水平显著降低,同时,PD-L1抗体阻断后人血中性粒细胞β-葡聚糖诱导分泌的CXCL1CXCL2水平也显著降低(图2a-e。接下来作者探讨了真菌β-葡聚糖激活中性粒细胞PD-L1调控CXCL1CXCL2分泌的分子机制,发现PD-L1入核与sp1结合调控CXCL1CXCL2的转录和分泌,从而影响中性粒细胞的运动(图2f-o

 

2 PD-L1通过调控CXCL1CXCL2的自分泌来调节中性粒细胞的运动

(图源:Yu Y, et al.Nat Commun, 2022

 

为了进一步明确在系统性念珠菌感染时中性粒细胞PD-L1的免疫调控作用,研究者构建了PD-L1中性粒细胞条件性敲除小鼠(图3a,研究发现白念珠菌感染后,敲除小鼠骨髓中性粒细胞数量显著减少,同时肾脏内中性粒细胞数量显著增加,骨髓中CXCL1/2的水平显著下降,感染小鼠肾脏荷菌量显著减少、存活率显著增加(图3b-e,进一步提示白念珠菌感染诱导中性粒细胞高表达PD-L1能够调控中性粒细胞从骨髓向外周迁移。

 

 

中性粒细胞条件性敲除PD-L1促进骨髓中性粒细胞向外周迁移发挥抗白念珠菌感染的作用

(图源:Yu Y, et al.Nat Commun, 2022

 

综上所述,该研究发现真菌来源β-葡聚糖通过中性粒细胞表面的Dectin-1受体激活JAK-STAT通路,诱导PD-L1分子的显著上调PD-L1入核调控趋化因子CXCL1和CXCL2的转录和分泌,抑制白念珠菌感染时骨髓中性粒细胞动员,阐明PD-L1不依赖于PD-1发挥负调控抗真菌免疫的作用及机制并发现抑制PD-L1表达通过调控中性粒细胞的趋化功能,促进中性粒细胞定向趋化至肾脏,发挥免疫杀伤功能(图4)。该研究围绕白念珠菌感染时骨髓中性粒细胞的免疫调控,首次提出了PD-L1靶向中性粒细胞治疗真菌感染的新机制,为治疗白念珠菌感染提出了全新的思路,同时也为真菌感染与肿瘤免疫的互作提供了新的见解。

 

4 PD-L1靶向中性粒细胞治疗真菌感染的新机制

(图源:Yu Y, et al.Nat Commun, 2022

 

原文链接https://www.nature.com/articles/s41467-022-34722-7

Copyright  2017 中国·太阳成集团tyc33455cc(股份)有限公司-官方网站 版权所有 太阳成集团tyc33455cc官网主办  All Rights Reserved