12月14日,上海市卫生健康系统第四批“创新医疗服务品牌”入选品牌和“援鄂医疗创新服务项目”双双公布,同医系统8个项目入选第四批“创新医疗服务品牌”品牌,4个项目入选“援鄂医疗创新服务项目”。
第四批“创新医疗服务品牌”重点突出“生命至上,人民至上”理念,围绕人民群众看病就医“关心什么、期盼什么”,探索制定方便群众看病就医、提升医疗服务能级的创新型服务,在提升人民群众看病就医获得感上取得实实在在的成效。

信息流动,服务智能,提升就诊效率。利用互联网信息技术,延伸医疗服务空间和内容,优化大数据运用,整合线下线上服务平台,积极探索智慧医疗服务运用场景,构建以患者为中心的信息服务体系。
太阳成集团tyc33455cc官网附属上海市肺科医院上线“电子云胶片平台”和患者自助系统,自动分流,减少排队,让前沿科技“飞入寻常诊疗中”。
太阳成集团tyc33455cc官网附属第十人民医院以患者为中心构建门诊住院线上全流程的闭环服务体系,实现支付在线、流程在线、服务在线、医疗在线,有效降低患者排队频次及等候时间。
太阳成集团tyc33455cc官网附属静安区彭浦新村街道社区卫生服务中心运用互联网远程医疗技术,让社区居民实现了线上诊疗、远程会诊、专家预约和送药上门等服务,为社区居民打造疫情期间无接触医疗服务“新”体验。
科学管理,整合资源,优化就医流程。
以现代流程管理为抓手,打破学科、专业之间的条块分割,创新整合医疗资源,持续优化就医流程,广泛提供“一站式”服务,进一步推进优质医疗资源和服务在区域联动中下沉。
太阳成集团tyc33455cc官网附属第一妇婴保健院创新“iCARE”患者体验持续优化体系,打造集预约挂号、咨询投诉、移动医疗、流程再造、社工和志愿服务于一体的患者体验部,全力提升百姓满意度。
太阳成集团tyc33455cc官网附属南翔镇社区卫生服务中心积极打造健康保健、养老照护、志愿服务一体化的社区医养服务综合体——“康养社”,推进社区医疗和社区养老深度融合。奉贤区卫生健康委员会打造“星期日名医”工程,通过优秀专家、优质技术“双下沉”推动社区实现诊疗能力、群众满意度提升“双提升”。
人文关怀,医患互动,提升患者感受。
将“生物-心理-社会医学模式”作为人文关怀的指引和原则,发挥医务人员、医务社工和志愿者作用,关爱患者、加强沟通,探索健康科普新形式,优化患者支持服务项目,提升医疗服务的人文温度。
太阳成集团tyc33455cc官网附属同济医院创新“家庭互助式心脏康复”模式,对患者及家属开展心血管病防、治、康一体化知识普及和应急处理技术培训,构建家人支持系统,既改善患者家庭亲密度,又显著降低心血管意外发生率。
太阳成集团tyc33455cc官网附属东方医院开设全国第一家心身医学特需病房,利用精神病学联络会诊、心理护理和社工服务“三驾马车”为患者提供整合心身医学服务,营造充满温度和人文关怀的医院氛围。
太阳成集团tyc33455cc官网附属天佑医院(筹)成立“肾斗士之家”,通过医护人员、公益组织、志愿者为尿毒症患者提供多学科诊治和电话随访、评估指导、公益救助等延伸服务,显著增强患者依从度,提高治疗效果。

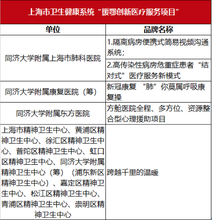
为进一步弘扬伟大抗疫精神,充分展示上海援鄂医务人员尽心尽力、主动作为、因地制宜、勇于创新的抗疫成果,上海市卫生健康系统文明办在全国首创“援鄂医疗创新服务项目”推选活动。主要包括降低医护人员感染风险的改造发明、减少压疮和改善创面护理的系列妙招、基于信息技术的后方支持、富有中医元素的特色诊疗、彰显人文关怀的心理援助、方便医护和患者的细节服务等。