为进一步做好沪西沪北校区新冠肺炎疫情防控的消毒工作,4月17日晚7点,沪西沪北校区疫情防控专班组织召开新冠肺炎疫情消毒技术培训会。会议由统战部常务副部长安娜主持,太阳成集团tyc33455cc官网党委副书记陈海滨开展培训,沪西、沪北校区后勤、社区等相关单位参会。

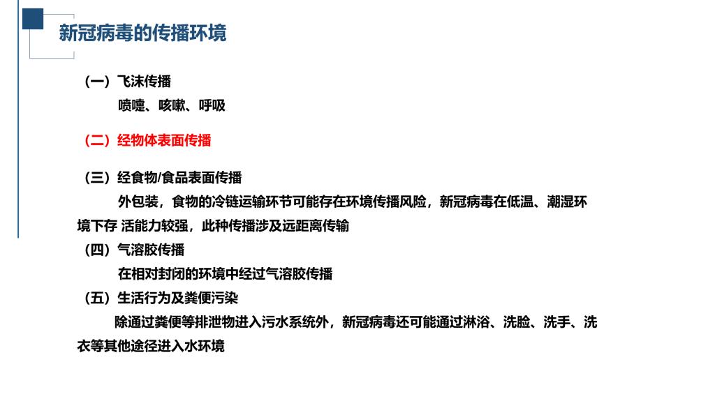
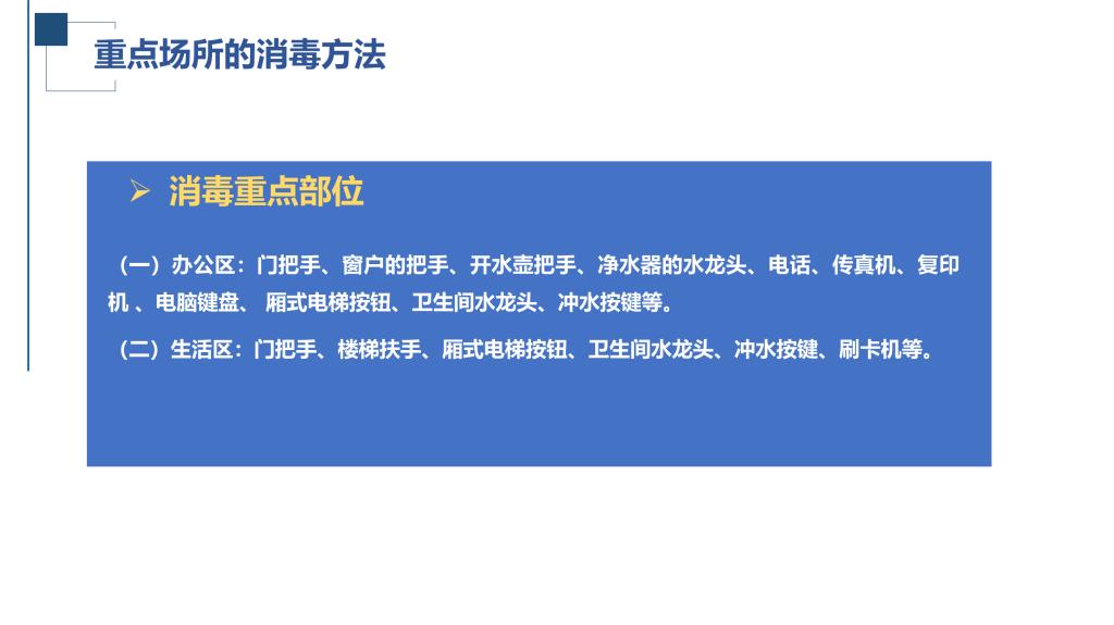
陈海滨详细介绍了如何正确开展预防性消毒、疫源地消毒及终末消毒等,并重点针对预防性消毒讲解了不同物品、不同场所对应的消毒方法,包括消毒剂的配比、开展消毒的步骤及注意事项等。他特别提示,校外物品进校,外包装消杀必须使用消毒液做到每个面喷洒消毒,表面均匀潮湿,并静置一定时间。考虑新冠病毒在硬纸板上存活时间约为24小时,对于非应急使用的物品,建议消杀后隔天取。

通过此次培训,校区人员更好地掌握了消毒技术要领和注意事项,提升了消毒工作水平和能力,为做好新冠疫情防控工作夯实了基础。
大家一起来学习一下吧!
以下消毒策略主要来源:
上海市疾病预防控制中心传染病防治所消毒与感染控制科主任、主任医师、上海市卫生健康委消毒专家 中国疾病预防控制中心环境所 姚孝元 研究员









