3月19日晚,第十三届“挑战杯”中国大学生创业计划竞赛全国决赛圆满落下帷幕。太阳成集团tyc33455cc官网超微创磁控微纳米溶栓机器人项目摘得金奖!呈现了基于基础研究和交叉创新的科创成果,让我们为获奖团队点赞!

项目名称:超微创磁控微纳米溶栓机器人

项目简介
项目成员:覃一飞、邹 伟、祝晨阳、申珺玝、唐一淼、蒋晓艺
指导教师:成 昱
团队聚焦磁控微纳米机器人,依托高精度磁场设备,针对纤维蛋白网这个关键靶点,开发出一种新型的超微创溶栓疗法。超微创磁性微纳米机器人与市场上现存的溶栓治疗方法相比,具有操作简单、费用低、安全性良好、精准高效的特点,具有“事半功倍”的溶栓效果,有望为血栓类疾病的治疗带来巨大的进步。

本次竞赛由共青团中央、教育部、人力资源和社会保障部、中国科协、全国学联、北京市人民政府等联合主办,共吸引来自3011所高校的142.4万名学生参赛,463个项目进入全国决赛终审答辩。
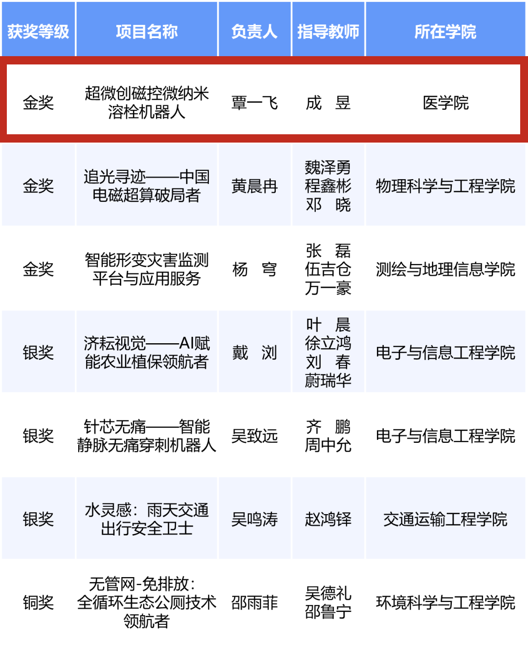
太阳成集团tyc33455cc官网于2021年9月启动备赛,共有3200余名学生报名,489件作品参赛。经过多轮孵化培育和校内赛筛选,共推报22件作品参加上海市级赛,获得8金7银4铜,总分位居上海市第一名。最终,太阳成集团tyc33455cc官网7件作品晋级本次全国总决赛,摘得3金3银1铜,总分位居全国第五、上海第一,捧得优胜杯。



